Se presenta una propuesta de programa de formación en Neurocirugía basado en competencias y adaptado al marco del proyecto de Troncalidad. Esta propuesta ha sido elaborada por un grupo de neurocirujanos comisionados por la Sociedad Española de Neurocirugía (SENEC) y podría ser modificada para generar una versión definitiva que estaría operativa coincidiendo con implantación del sistema troncal. El presente escrito pretende facilitar el examen del nuevo programa adjuntado en la versión on-line de nuestra revista.
Duración del programaEl periodo total de formación es de 6 años; los 2 primeros se enmarcan en el tronco de Cirugía y los restantes 4 se adscriben al periodo específico.
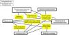
Estructura del programaSe trata de un programa basado en competencias referidas al mapa utilizado por el Accreditation Council for Graduate Medical Education (ACGME) en los EE. UU. que incluye los siguientes dominios competenciales: Conocimiento médico, Cuidado del paciente, Comunicación, Profesionalismo, Aprendizaje basado en la práctica y perfeccionamiento, Sistemas de Salud, Colaboración interprofesional y Desarrollo profesional y personal. El mapa de subcompetencias en los dominios de Conocimiento y Cuidado del paciente (incluidas las competencias quirúrgicas) se adaptó del propuesto por la AANS y el CNS (anexo 1 del programa). Se utiliza además un mapa de subcompetencias para las rotaciones troncales.
Métodos de instrucciónEl aprendizaje del residente se basa en el estudio personal (autoaprendizaje) apoyado en el uso eficiente de las fuentes de información y una práctica clínica supervisada, incluyendo además la instrucción en bioética, gestión clínica, investigación y técnicas docentes
Métodos de evaluaciónLa propuesta de evaluación del residente incluye, entre otros instrumentos, test teóricos de conocimiento, evaluación objetiva y estructurada del nivel de competencia clínica con enfermo real o estandarizado, escalas globales de competencia, evaluación 360°, «audits» de registros clínicos, señalizadores del progreso del residente («milestones») y autoevaluación (anexo 2). Además, el residente evalúa periódicamente la dedicación docente de los neurocirujanos del servicio y otros docentes implicados en las rotaciones, y valora anualmente el funcionamiento global del programa. Los resultados de las evaluaciones se registran, junto con otros datos de interés, en el Libro del Residente.
Comité nacional de programaSe propone la creación de un Comité de Programa adscrito directamente a la SENEC (Comisión Nacional) que, aparte de generar la versión definitiva del programa, se ocupe de monitorizar su implementación (nivel de adherencia al mismo y funcionamiento en los diferentes servicios), asuma la creación de bancos de preguntas y la administración centralizada de los test de conocimiento (en el ecuador de la residencia y/o al final de la misma) y centralice información recabada por los tutores que podría ser utilizada para la de reacreditación de los servicios.
A programme proposal for competency-based Neurosurgery training adapted to the specialization project is presented. This proposal has been developed by a group of neurosurgeons commissioned by the SENEC (Spanish Society of Neurosurgery) and could be modified to generate a final version that could come into force coinciding with the implementation of the specialization programme. This document aims to facilitate the test of the new programme included in the online version of our journal.
Duration of the programmeTotal training period is 6 years; initial 2 years belong to the surgery specialization and remaining 4 years belong to core specialty period.
Structure of the programmeIt is a competency-based programmed based on the map used by the US Accreditation Council for Graduate Medical Education (ACGME) including the following domains of clinical competency: Medical knowledge, patient care, communication skills, professionalism, practice-based learning and improvement, health systems, interprofessional collaboration and professional and personal development. Subcompetencies map in the domains of Knowledge and Patient care (including surgical competencies) was adapted to the one proposed by AANS and CNS (annex 1 of the programme). A subcompetency map was also used for the specialization rotations.
Instruction methodsResident's training is based on personal study (self-learning) supported by efficient use of information sources and supervised clinical practice, including bioethical instruction, clinical management, research and learning techniques.
Evaluation methodsResident evaluation proposal includes, among other instruments, theoretical knowledge tests, objective and structured evaluation of the level of clinical competency with real or standardised patients, global competency scales, 360-degree evaluation, clinical record audits, milestones for residents progress and self-assessment (annex 2). Besides, residents periodically assess the teaching commitment of the department's neurosurgeons and other professors participating in rotations, and annually assess the overall operation of the programme. Results of evaluations are registered, together with other relevant data, in the Resident's Book.
Programme's National CommitteeThe creation of a Programme Committee directly attached to the SENEC (National Commission) that, aside from generating a final version of the programme, monitors its implementation (level of adherence and operation in the different departments), assumes the creation of test banks and the centralized administration of knowledge tests (in the middle of the residency and/or at the end of it) and centralizes information collected by tutors that could be used for re-accreditation of the services, is proposed.
Artículo

Si es la primera vez que accede a la web puede obtener sus claves de acceso poniéndose en contacto con Elsevier España en suscripciones@elsevier.com o a través de su teléfono de Atención al Cliente 902 88 87 40 si llama desde territorio español o del +34 932 418 800 (de 9 a 18h., GMT + 1) si lo hace desde el extranjero.
Si ya tiene sus datos de acceso, clique aquí.
Si olvidó su clave de acceso puede recuperarla clicando aquí y seleccionando la opción "He olvidado mi contraseña".








